热点资讯
- 中国正规股票app “交”付便利 畅行无忧 交通银行倾力支持第136届
- 正规股票配资排名 上交所与德交所、中欧所签署互联互通存托凭证业务专项合作
- 杠杆实盘配资 工信部:培育千亿元以上规模的生态主导型新型储能企业3~5家
- 爱配资app软件下载 广州地铁十一号线全面进入运营调试阶段
- 专业期货配资 重启机器人团队?OpenAI“重燃”机器人野心
你的位置: 正规实盘配资网站_专业的实盘配资平台_配资一流股票配资门户 > 正规实盘配资网站 >
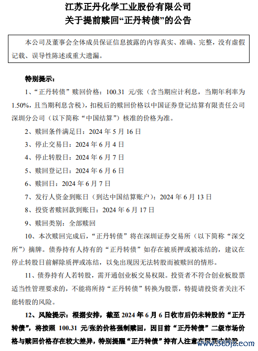
配资平台APP下载 正丹股份:提前赎回正丹转债
发布日期:2024-09-28 11:06 点击次数:114
|
5月16日,正丹股份公告,自2024年4月16日至2024年5月16日,公司股票价格已有15个交易日的收盘价格不低于“正丹转债”当期转股价格(7.4元/股)的130%(即9.62元/股),已触发《募集说明书》中的有条件赎回条款。结合当前市场及公司自身情况,经过综合考虑,董事会同意公司行使“正丹转债”的提前赎回权利,赎回价格100.31元/张;“正丹转债”自2024年6月4日起停止交易,自2024年6月7日起停止转股。
|




